DiscoverCircuits.com, has 45,000+ electronic circuits, cross-referenced into 500+ categories.
We have searched the web to help you find quick solutions & design ideas.
All materials
and content contained on this page are the exclusive intellectual property of
Andrew R.
Morris and
may not be copied, reproduced, distributed or displayed without his express written
permission.
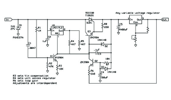
Dissipation Limiter
Dissipation Limiter
This circuit keeps a fixed voltage across a voltage
regulator, regardless of load or voltage setting. It provides most of the efficiency
of a SCR regulator and precision of a linear.