Electronic Circuits and electronic circuits, electronic schematics plus an extensive resource for hobbyists, inventors and engineers

DiscoverCircuits.com, has 45,000+ electronic circuits, cross-referenced into 500+ categories.
We have searched the web to help you find quick solutions & design ideas.

Got Designs?
Please eMail
if you want me to link to and/or post your original design
NOTE:  We make every effort to link to original material posted by the designer. 
Please contact us if our link is not to your site!  Thanks.

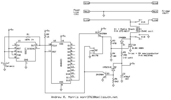
Fridge Saver
refer questions to Andy Morris     morr3763@bellsouth.net

 

This circuit waits 5 minutes before re-applying the power to a refrigerator to prevent it from having to start up under pressure after a brief power outage. This is highly stressful for the compressor and the thermal cut-out switch built into the compressor. This device prevents frequent brief power interruptions from shortening the life of the refrigerator’s compressor. Central air conditioning systems already have such a timer built into them.

Note that once the relay is energized, the timer is shorted out, isolating it from the power line and whatever surges and stresses may be lurking there.

 

Fride Saver Circuits


HOME Schematics Index Hobby Corner Dave's Circuits Contact Info
Imagineering Ezine Dave Johnson, P.E. Faraday Touch Switches


 About Us   |  Advertise on DiscoverCircuits.com   |   Report Broken Links  |   Link to DiscoverCircuits.com  |  Privacy Policy

Copyright  January, 1998 - June, 2021     David A. Johnson  All Rights reserved. 

 COPYING any content or graphics to your web site is EXPRESSLY PROHIBITED!