|
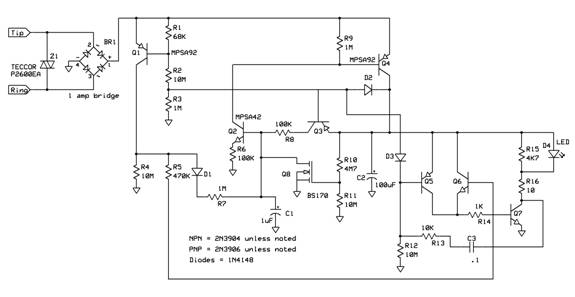
Line busy indicator
This circuit flashes an LED if the
phone line is in use or is ringing. It is powered by the phone line, and it uses so little
current that several of them could be used on the same line without interference.
When first connected, let the circuit
charge on an idle line for a couple minutes before expecting it to work. A high-brightness
LED is recommended.
Andrew R. Morris
morr3763@bellsouth.net

|