|
 |
DiscoverCircuits.com -- Hobby Corner
Last Updated on:
Tuesday, June 01, 2021 03:06 PM
Hobby Circuits List
The contents &
graphics of Discovercircuits.com are copyright protected.
LINK to Dave's circuit, but DO NOT COPY any files to your WEB
SITE server |
|
|
|
|
More
AC Power Line Circuits
Alarms
Voltage Sensors |
|
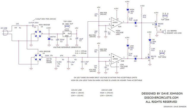
AC Line Under/Over Voltage Alarm
(May 1, 2005) |
Power lines, which deviate much beyond normal voltages can damage expensive
electronic equipment. This hobby circuit below sounds an alarm whenever the
line voltage is higher or lower than normal. I set the alarm limits at about
+-15% from standard levels. This hobby circuit rectifies and filters the power
line signal. I set the resistor values, so the DC voltage produced is close to
1% of the RMS value of the line. Thus, a 120vac line would yield about 1.2v
DC. That voltage is fed to a pair of voltage comparators. |
|
|
|
|
The outputs of the
comparators decide if the sampled voltage is above, below or acceptable. Three
LEDs indicate the voltage range. A green LED is lit if the voltage is OK. If
the voltage is outside normal levels, the circuit sounds an alarm using a small
magnet or piezoelectric beeper. I have shown recommended resistor values for
both 120vac and 240vac power lines. |
|
|
|
Click on Circuit Below to view PDF of Schematic |
|
 |
|
|
|
More
AC Power Line Circuits Alarms
Voltage Sensors
Hobby Circuits List
eMail David A.
Johnson, P.E. about this circuit |